分类:learn 清除筛选
WordsCard
images

WordsCard

Like a professional designer, generate high-quality children's literacy flashcards with one click. Realistic patterns, soft backgrounds, standard phonetic notations—instantly elevating teaching efficiency.

25
2,700
查看详情
Words Card
images

Words Card

像专业设计师一样,一键生成高质量儿童识字卡片。写实图案、柔和背景、标准音标,教学效率瞬间提升。

318
20,000
查看详情
KnowledgeGraph
webpage

KnowledgeGraph

Transform complex articles into interactive, multi-layered knowledge graphs. Visualize core ideas with dynamic themes and causal chains, all in a single, shareable HTML.

71
6,400
查看详情
知识图谱
webpage

知识图谱

将抽象概念转化为可视化知识图谱。深度洞察复杂信息,层层递进,一目了然地揭示因果脉络。

342
17,400
查看详情
科学图鉴
learn

科学图鉴

像科学插画师一样,瞬间生成专业信息图。卡片式排版,摄影级细节,让复杂概念一目了然。

81
11,500
查看详情
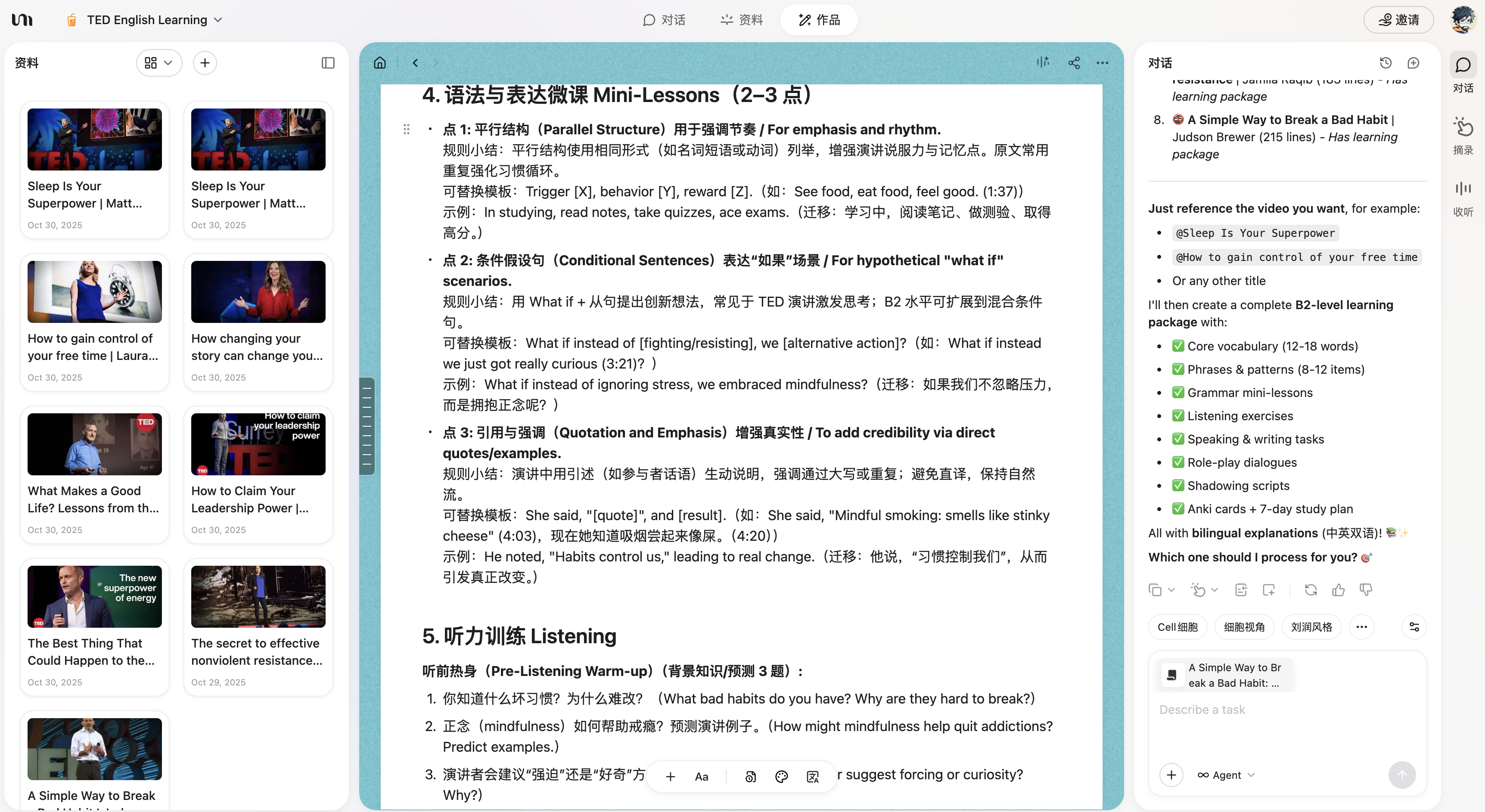
TED 英语学习助手
learn

TED 英语学习助手

将任何TED演讲转化为个性化英语学习课程。系统拆解核心词汇、语法和表达,提供听、说、读、写全方位练习,助你高效精进。

425
20,000
查看详情
Learn with Feynman
learn

Learn with Feynman

Analyze any article like a seasoned researcher. Instantly grasp core arguments, supporting evidence, and profound insights. Cut through information overload and extract true value, fast.

62
8,600
查看详情
Summarize podcast & voice recording
写作

Summarize podcast & voice recording

Transform voice recording and podcast into concise, actionable summaries. Turn hours of audio into minutes of clear understanding.

21
2,700
查看详情
Illustrate X
images

Illustrate X

With Nano ? Pro to turn an complicated article into easy-to-understand images.

160
19,800
查看详情
YouTube Transcript
learn

YouTube Transcript

A shortcut that makes YouTube transcripts very easy to read! Yes, just click, and it's that simple

56
8,600
查看详情
Mini书评
learn

Mini书评

轻松撰写一篇mini书评。剖析书籍痛点,洞悉价值,你只需要再输出一些自己独到的见解,就可以形成一篇能引发读者共鸣或随时帮自己唤起记忆点的书评。

152
17,600
查看详情
?深度分析
learn

?深度分析

278
20,000
查看详情